
2021届校园招聘简章
【宣讲时间】:2021年3月22日 10:00-12:00
【宣讲地点】:思明校区 联兴楼305
中国能源建设集团浙江火电建设有限公司成立于1958年,注册资本金8.36亿元,总资产74亿元,由三十多个全资、控股企业组成,是一家国际化、多元化的大型工程企业,是特大型中央企业——中国能源建设集团有限公司的骨干成员企业,隶属于中国能源建设集团华东建设投资有限公司。
浙江火电参与建设了中国大陆第一台核电站--秦山核电站,中国首台百万千瓦超超临界发电机组--华能玉环电厂,全球首台AP1000第三代核电技术机组--三门核电工程等。近年来公司在电力工程建设主业稳步发展的基础上,在市政工程、房屋建筑、新能源等领域保持良好的发展态势。
“行业领先、世界一流”是浙江火电全体员工共同追求,经过六十余年的锤炼,已发展成为业绩优秀、信誉卓著、装备先进、服务一流的国际工程公司。奋进中的浙江火电期待您的加盟,携手并进、互利共赢、共创辉煌。
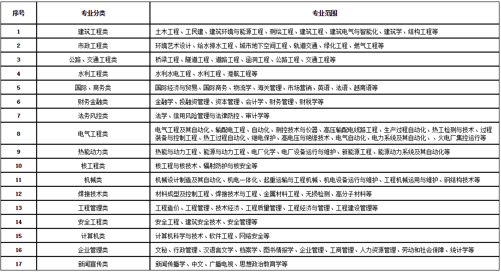
一、招聘计划

二、基本条件
●全国统一招收录取本科及以上的2021届应届毕业生;须取得毕业证、学位证,大学英语四级425分以上。
●吃苦耐劳,责任心强,工作积极主动。好学思进,性格开朗活泼,具有良好的团队协助和沟通协调能力。热爱电力建设事业,能适应流动性工作生活环境。
●身体健康,主要无色盲、高血压、心脏病、精神性及传染性疾病。
三、薪酬福利
1.薪酬
提供具有在行业内有竞争力的薪酬待遇,建立全面激励机制及畅通的职业发展通道和广阔的发展空间。
普通大学毕业生,起薪8万加。
硕士,起薪10万加。
2.福利
●基本养老保险、基本医疗保险、失业保险、工伤保险、公积金、企业年金、补充医疗保险
●公司重大疾病保险、医疗互助,省级产业医疗互助,供养直系亲属医药费报销,定期体检
●一年一次疗休养,高温补贴
●杭州市高学历毕业生生活补贴,本科补贴1万,硕士研究生补贴3万
●公司设有食堂,免费提供宿舍
3.休假
●驻外项目:单月或双月集中休假
●休假路贴,1年后带薪年休假
四、招聘流程
1、投递简历(双选会或宣讲会现场投递、电子邮箱投递)→筛选→面试→体检→签约;
2、电子简历以“专业+学校+学历+姓名”命名;邮箱jhzhang6600@ceec.net.cn;
五、联系方式
公司网址:http://www.ztpc.ceec.net.cn/
公司地址:浙江省杭州市江干区庆春东路77号
电子邮箱:jhzhang6600@ceec.net.cn;
联系电话:0571-51214322
联 系 人:张老师 15906601260